Número Browse:0 Autor:editor do site Publicar Time: 2022-11-21 Origem:alimentado
Allulose Project Introduction
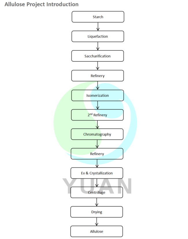
42% fructose adjustment: Fructose adjustment is the first process for the chromatography stage. Fructose 42% and a measured amount of water are necessary to get an accurate DS value for the chromatography system.
Chromatography separation: Fructose 42% and adjusted water go to the next stage for the chromatography system, where the fructose change to high purity fructose. In this way, high-purity fructose is produced. The rest of the glucose goes back to the previous glucose production process for future steps.
Allulose isomerization: Fermentation is the way to produce isomers. Then the generated isomer works on the high-purity fructose to change its inside structure. In this way, the highly qualified fructose change to an allulose product. This whole process happens by the effect of isomerization.
Decolorization/filtration: Decolorization and filtration system is essential to stage for allulose. The crude allulose has some color that is not purified. In this stage, the decolorization system works on crude allulose to remove the colored impurities to produce the colorless qualified allulose. Then the resting stage is filtration. Infiltration stage, the activated carbon will be eliminated. After that, the filtered allulose goes to the next step for further processing.
Continuous ion exchange: Ion exchange is when the impurities are removed from the expected product. The ion exchange process works by attracting ions inside the materials and making a difference to remove the ion which needs to separate from the material. Cations and anions work for the Continuous Ion Exchange process and produce refined allulose.
Evaporation: Evaporation is used to concentrate. The refined allulose goes to the evaporation stage. The evaporator works to control the DS value necessary for the next step. In this stage, the allulose changes its DS value and gets the required DS value.
Allulose chromatography separation: Chromatography separation separates the fewer impurities still inside allulose. In this stage, some fructose inside the allulose must be removed before the next step. After the break, high-quality allulose and fructose are produced. At this point, the high-purity fructose sends back to the previous fructose production line for further processing. And the qualified high-purity allulose goes to the next stage for additional steps.
Allulose refinery: The refinery stage removes the odor and mixed impurities. In this stage, there are two primary processes: deodorization and composite bed ion exchange. Deodorization is used to remove the smell, and others are used to removed diverse impurities. In the final stage, the purified allulose will be produced.
Evaporation: Evaporation is the way to concentrate. The refined allulose goes to the evaporation stage to get the suitable DS value. After a specific condition and period, there will be an allulose with an exact DS value allulose.
Crystallization and centrifugation: Crystallization is used to crystallize the material. Centrifugation is used to separate some content from material that is impossible in other ways. So, the highly purified allulose goes to crystallization to produce crystals. And the centrifuge stage, the mother liquor will be separated for the next step.
Drying: The dryer is used to get the final product. After a short process, the allulose crystals go to the dryer and produce the qualified crystal allulose product.
conteúdo está vazio!
