Número Browse:0 Autor:editor do site Publicar Time: 2022-11-21 Origem:alimentado
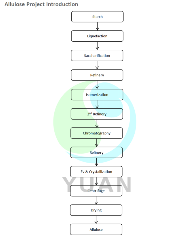
The allulose processing system follows some standard manufacturing stages to produce qualified allulose. In the first stage, the dissolving tank mixes water and starch according to the proper ratio to get starch slurry. At the same time, It considers the exact PH value, DS value, and enzyme value inside the starch slurry. The entire process happens through the online automatic control system. At the subsequent stage, starch slurry goes to the liquefaction system. Liquefaction systems maintain the exact requirement temperature and a specific period. The liquefaction process ensures the best liquefaction effect for further processing. At the same time, it keeps the actual PH VALUE and Proper amount of enzyme, then sends the material to the saccharification stage. Saccharification is used to control the exact DE or DX value. DE or DX value is essential for the following process. After maintaining the DE and DX value, the glucose goes to the filtration stage to remove the less protein content and other impurities to get the best quality liquid. In the next step, there are three processes: Decoloriaztion and Filtration Continuous Ion Exchange system.Through these three processes, glucose can reach its best pure stage. The purified glucose then goes to the next evaporation system to remove the excess water content. Then it goes to an isomerization system to produce qualified fructose 42%. After refinery and evaporation, the F42 fructose goes to the chromatography system to make high fructose. High fructose is used in fermentation to get crude allulose. The crude allulose goes to a further stage for purification. Following the refinery, decoloring, filtering, and continuous ion exchange system, the crude allulose reach the qualified allulose. The qualified allulose follows the extraction, refining, and evaporation process to produce the final suitable liquid allulose product.
conteúdo está vazio!
