Tel: +86-400-080-5959 E-mail: danny@osychina.com
Solução detalhada
Você está aqui: Casa » Soluções » Soluções » ISO de alto custo de desempenho eficiente em consonância

ISO de alto custo de desempenho eficiente em consonância

Número Browse:0     Autor:editor do site     Publicar Time: 2022-10-14      Origem:alimentado

facebook sharing button
twitter sharing button
line sharing button
wechat sharing button
linkedin sharing button
pinterest sharing button
sharethis sharing button
ISO de alto custo de desempenho eficiente em consonância

流程框图

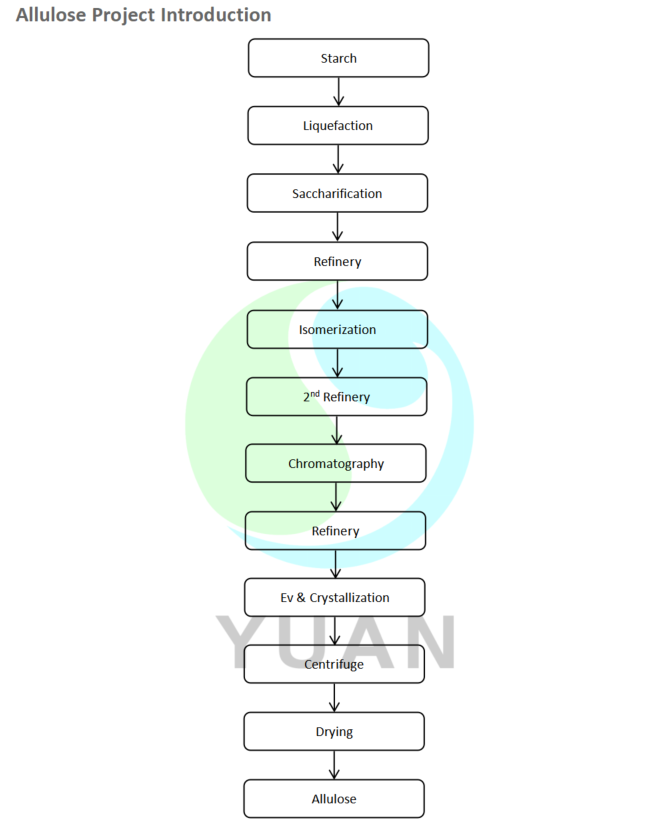
Allulose Project Introduction

42% fructose adjustment: The product 42% is adjusted with water to obtain the suitable DS value for the chromatography system.

Chromatography separation: The qualified 42% fructose enters the chromatography separation system. After separation, the high purity fructose and high purity glucose are obtained. The high purity fructose is sent to the next section. The separated glucose is returned to the previous glucose production for the further processing.


Allulose isomerization: The isomerase required by the allulose is obtained through the fermentation by the glucose. Under the action of the isomerase, the high purity fructose is converted to the allulose.


Decolorization/filtration: The allulose enters the decolorization and filtration system. Decolorization requires activated carbon at the appropriate temp. After decolorization, the activated carbon will be removed by the filter. Then the filtered allulose is sent to the next section.


Continuous ion exchange: The filtered allulose enters the continuous ion exchange system to remove the mixed impurity ions in the allulose through the cation and anion resin, so as to obtain the refined allulose.


Evaporation: The refined allulose enters the evaporator system for concentration to obtain the desired DS value for the next section.


Allulose chromatography separation: The concentrated allulose enters the chromatography separation system in order to separate the small amount of fructose mixed with the allulose. After separation, the high purity allulose and fructose are obtained. The high purity allulose is sent to the next section. After the separated fructose is processed, the recycled fructose is returned to the front fructose production line for the further processing.


Allulose refinery: The separated high purity allulose through the mixed bed ion exchange and deodorization system to remove the mixed impurities ion and odor, to achieve the purpose of refinery.


Evaporation: The refined allulose enters the evaporator system for concentration to obtain the desired DS value for the next section.


Crystallization and centrifugation: The concentrated high purity allulose is fed into the crystallizer system. Maintain the appropriate time for crystallization. After that, the allulose crystal is sent to the centrifuge for the separation of mother liquor. The separated qualified allulose crystals are sent to the drying section for drying.


Drying: The allulose crystals are dried by the dryer to obtain the qualified crystalline allulose product.

allulose


Soluções relacionadas

conteúdo está vazio!

Oushangyuan-LOGO-OK-FUBEN-MENINGWEN
SOBRE COMPANHIA
Oushangyuan (Tianjin) Co., Ltd. é uma empresa nacional de alta tecnologia integra todo o processo EPC, a cadeia de valor inteiro e o serviço abrangente de P&D de \"único \"
Copyright © Copyright 2022 Oushangyuan (Tianjin) Co., Ltd., todos os direitos reservados. Apoiado por Leadong. Mapa do site