Número Browse:0 Autor:editor do site Publicar Time: 2022-11-21 Origem:alimentado
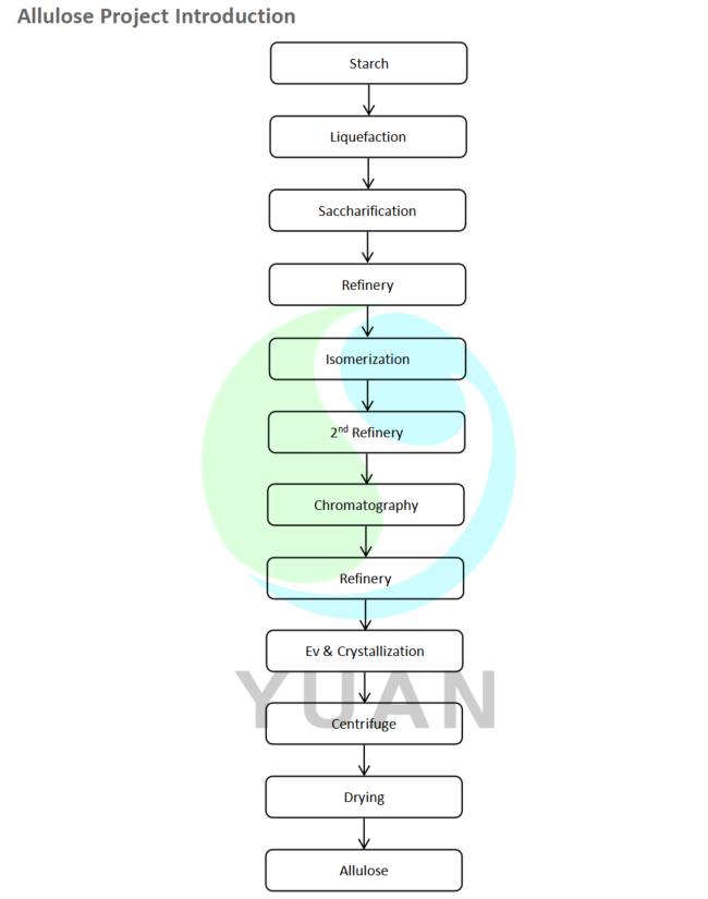
The dissolving tank use to dissolve commercial starch and water to get starch milk. The starch milk contain measured amount of ingredients ratio to continue following processes. The starch milk then enters the slurry mixing tank, where the DS, PH value, and enzyme amount are adjusted using online detection and control before entering the automatic liquefaction system. To ensure the best liquefaction effect, use two times ejection, twice flashing, and maintain the appropriate temperature and time. Following liquefaction, the syrup is routed to the saccharification system via PH adjustment and enzyme addition. The DE or DX value required by the final product is reached by controlling the amount of enzyme and saccharification time, and the glucose enters the filtration stage to remove the less protein and other impurities mixed in the product. Following filtration, the liquid glucose is decolored, filtered, and passed through a continuous ion exchange system to remove colored impurities and impurity ions from the glucose, allowing it to achieve its refining and purification goals. Following evaporation, the glucose enters the isomerization system to produce 42% fructose. F42 is refined and evaporated before entering the chromatography system to obtain high fructose. The high fructose then enters the further isomerization system to produce crude allulose by adding the enzyme produced by the glucose fermentation. Decoloring, filtration, and a continuous ion exchange system are used to remove the less impurities present in crude allulose. Following refinement, the crude allulose enters the chromatography system for further purification. The qualified liquid is obtained after extraction, refining, and evaporation.
conteúdo está vazio!
