Número Browse:0 Autor:editor do site Publicar Time: 2023-02-08 Origem:alimentado
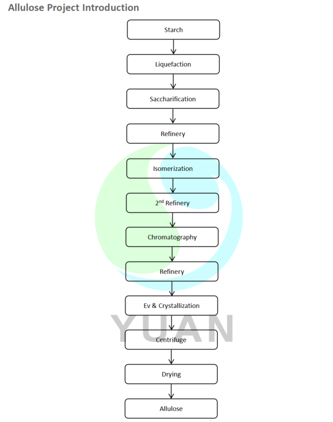
O amido comercial é enviado ao tanque de dissolução e dissolvido adicionando água. Em seguida, entra no tanque de mistura de chorume, através de detecção e controle on -line, ajuste o DS, o valor do pH e a quantidade de enzima do leite de amido e, em seguida, entra no sistema de liquefação automática. Adote duas vezes ejeção, piscando duas vezes, mantenha a temperatura apropriada. e um certo tempo, para garantir o melhor efeito de liquefação. Após a liquefação, através do ajuste do pH e adição de enzimas, o xarope é enviado ao sistema de sacarificação. Ao controlar a quantidade de tempo de enzima e sacarificação, o valor DE ou DX exigido pelo produto final é atingido e a glicose entra no estágio de filtração para remover a menor proteína e outras impurezas misturadas no produto. Após a filtração, a glicose líquida passa por descoloração, filtragem e sistema de troca de íons contínuo para remover as impurezas coloridas e os íons de impureza da glicose, para que a glicose possa alcançar o objetivo de refinar e purificação. Após a evaporação, a glicose entra no sistema de isomerização para obter a frutose 42%. Através da refinaria e evaporação, o F42 entra no sistema de cromatografia para obter a alta frutose. Então, através da adição da enzima produzida pela fermentação da glicose, a alta frutose entra no sistema de isomerização adicional para obter a alulose bruta. Remova as menos impurezas misturadas na alulose bruta por descoloração, filtração e sistema de troca de íons contínuos. Após a refinaria, a alulose bruta entra no sistema de cromatografia para mais purificação. Após a extração, refino e evaporação, é obtido o produto qualificado de alulose líquido.
conteúdo está vazio!
