Tel: +86-400-080-5959 E-mail: danny@osychina.com
Solução detalhada
Você está aqui: Casa » Soluções » Soluções » Projeto de Sugar Cane

Projeto de Sugar Cane

Número Browse:0     Autor:editor do site     Publicar Time: 2022-03-23      Origem:alimentado

facebook sharing button
twitter sharing button
line sharing button
wechat sharing button
linkedin sharing button
pinterest sharing button
sharethis sharing button
Projeto de Sugar Cane

DE42B92EC79A7A16DEB72FB94C40DB4

流程图 .Drawio

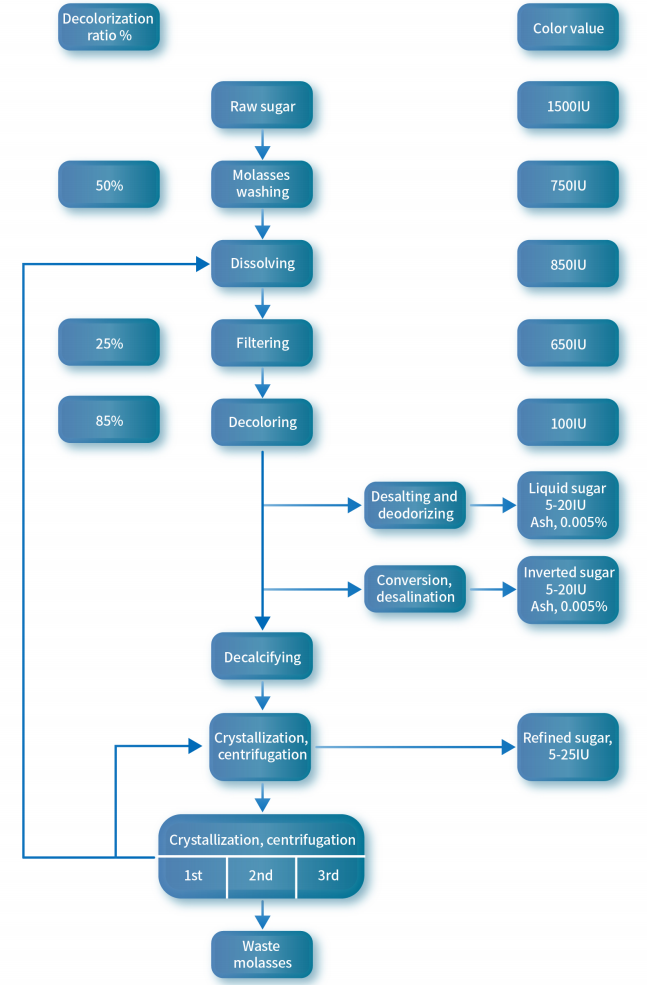
Processo de produção de açúcar de cana líquido




微信 图片 _20230628162045

Índice de qualidade de açúcar de cana líquido



Nos últimos anos, o açúcar de cana líquido tem sido mais popular entre os usuários de açúcar pelos seguintes motivos:

◆ Pode ser usado diretamente para ingredientes alimentares, sem dissolução e filtração adicionais, reduzindo o custo operacional;

◆ A qualidade do produto é uniforme e confiável;

◆ A empresa de produção salva o processo de cristalização, separação, secagem e embalagem em pó, o que reduz o custo e aumenta a eficiência.

Após a descoloração e a dessalinização, torna -se muito limpo após o desvio de resina e se torna um produto qualificado de açúcar de cana líquida após evaporação e concentração para cerca de 67% e esterilização instantânea em alta temperatura.

微信 图片 _20230628140812

Soluções relacionadas

conteúdo está vazio!

Oushangyuan-LOGO-OK-FUBEN-MENINGWEN
SOBRE COMPANHIA
Oushangyuan (Tianjin) Co., Ltd. é uma empresa nacional de alta tecnologia integra todo o processo EPC, a cadeia de valor inteiro e o serviço abrangente de P&D de \"único \"
Copyright © Copyright 2022 Oushangyuan (Tianjin) Co., Ltd., todos os direitos reservados. Apoiado por Leadong. Mapa do site